2020线上中国国际智能产业博览会(以下简称“智博会”)由工业和信息化部、国家发展改革委、科技部、国家网信办、中国科学院、中国工程院、中国科协、新加坡贸工部和重庆市人民政府共同主办,本届智博会仍以 “智能化:为经济赋能,为生活添彩”为主题,更加突出国际化、专业性、实效性和体验感,设置线上重庆、智能产品、智能应用、智能技术和区域合作六个虚拟展区,集中展示智慧城市、智能工厂、大数据、云计算、5G区块链等全球智能技术最新成果。2020线上智博会将更加突出智能元素,创新办会理念,大会将举办线上开幕式、线上峰会及发布、线上智能科技产业展、线上大数据智能化赛事、线上系列论坛、线上招商签约和洽谈、线上专题发布、线上闭幕式等一系列主要活动。
一、参观入口:
1、PC端可在智博会官网(https://www.smartchina-expo.cn )上通过【线上展厅】入口进入;
2、移动端可通过智博会App、智博会微信公众号、智博会微信小程序、智博会手机端H5、智博会官方微博进入,微信扫码即可:
二、参观时间、地点:
1、参观时间:2020年9月15日-9月21日
2、参观地点:2020线上智博会官网
3、所有的入口开放时间,统一为9月15日上午
三、陕西代表团介绍:
1、名称:陕西省工业和信息化厅
2、主题:丝路起点 ● 智慧陕西
3、展区类型:区域合作展区
4、参展企业名单:
1)陕西鼓风机(集团)有限公司
2)陕西天行健车联网信息技术有限公司
3)西安铂力特增材技术股份有限公司
4)西安萨默尔机器人科技有限公司
5)陕西山利科技发展有限责任公司
6)陕西云基华海信息技术有限公司
7)西安灵秀机电智能系统技术有限公司
8)陕西诺贝特自动化科技有限公司
9)瑞欧威尔(陕西)智能科技有限公司
10)陕西中智科智能设备有限公司
11)西安莫贝克半导体科技有限公司
12)西安清宇网络科技有限公司
13)西安泽塔云科技股份有限公司
14)西安启功电气有限公司
15)陕西天度云激光科技有限公司
16)陕西撼地网络科技有限公司
四、参观步骤:
1、通过官方公布的观众端入口进入后,可通过热门排行、字母排序、模糊搜索等方式找到自己单位的展台或想参观的展台,在展台内可以对单个展台做二维码分享;
2、线上展台首页:
3、区域合作展区首页
 
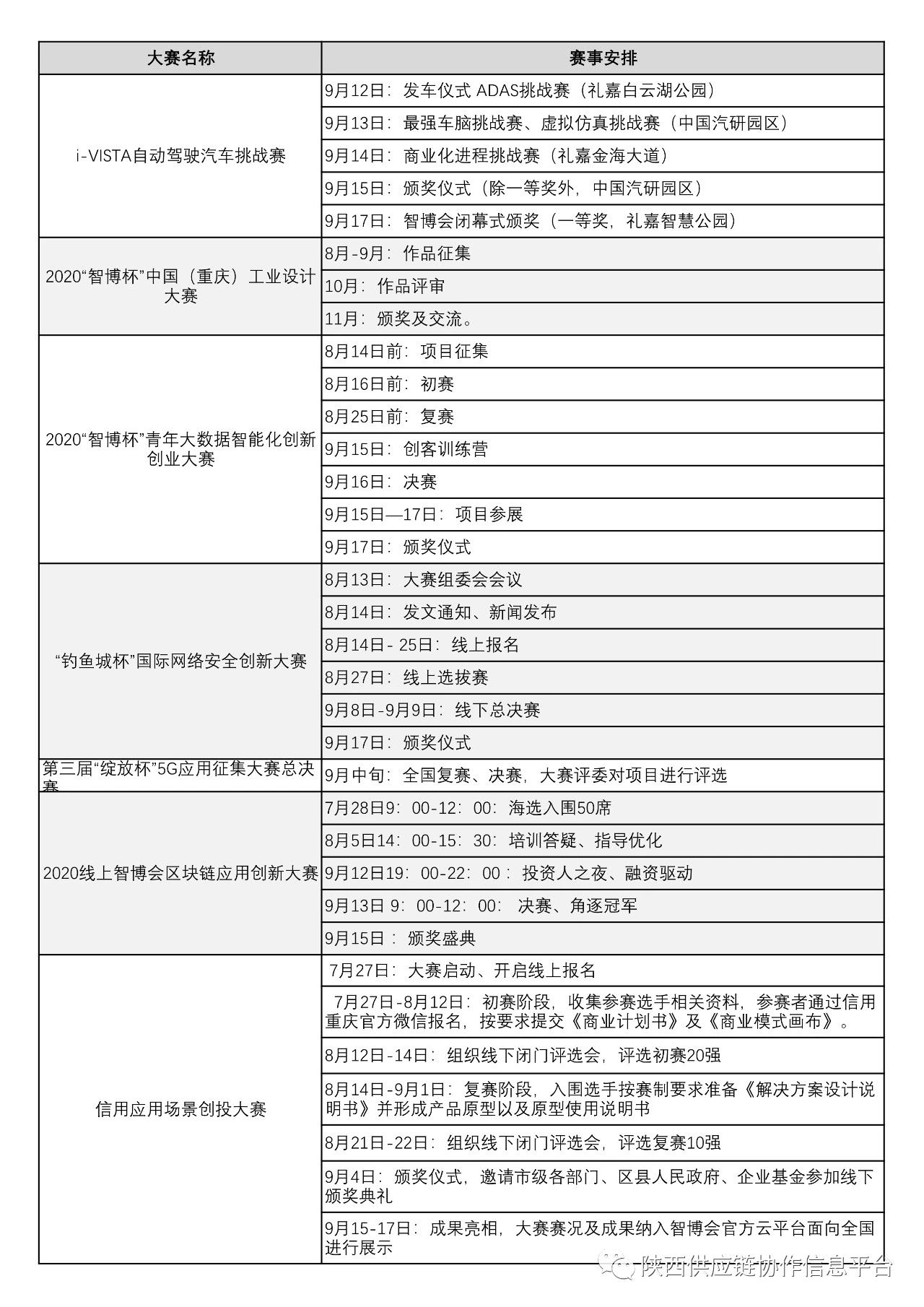
六、线上论坛日程
2020线上中国国际智能产业博览会介绍:
https://mp.weixin.qq.com/s/_dVvvUR0qsmn5DwyI3wW8A
|