欢迎访问陕西供应链协作信息服务平台,我们将竭诚为您服务!            
您的当前位置:首页 - 政策法规 - 国家政策
工信部部署开展中小企业服务月活动 重点开展“三个十”服务
发布时间:2021.06.02    新闻来源:陕西供应链协作信息服务平台   浏览次数:

导读

工业和信息化部近日印发通知,部署6月1日至30日在全国范围开展中小企业服务月活动。要求各地中小企业主管部门、有关单位充分发挥中小企业服务体系作用,面向广大中小企业开展有创新性、针对性和实效性的服务活动,加强对中小企业创新创业等方面的服务支撑,帮助中小企业纾困解难,促进中小企业高质量发展。活动将紧紧围绕中小企业需求,重点开展“三个十”服务,即工业和信息化部开展十项服务活动,部属单位举办十项品牌活动,各地中小企业主管部门推动服务体系开展十大重点领域服务。


关于开展中小企业服务月活动的通知


工信厅企业函〔2021〕134号

各省、自治区、直辖市及计划单列市、新疆生产建设兵团中小企业主管部门,有关单位:
  为深入贯彻落实党中央、国务院关于促进中小企业健康发展的决策部署,开展好“我为群众办实事”实践活动,定于6月1日至30日在全国范围开展中小企业服务月活动,以服务中小企业的实际行动庆祝中国共产党成立100周年。有关事项通知如下:

一、活动主题

 以“办好实事,助力发展”为主题,充分发挥中小企业服务体系作用,面向广大中小企业开展有创新性、针对性和实效性的服务活动,加强对中小企业创新创业等方面的服务支撑,帮助中小企业纾困解难,促进中小企业高质量发展。

二、活动内容

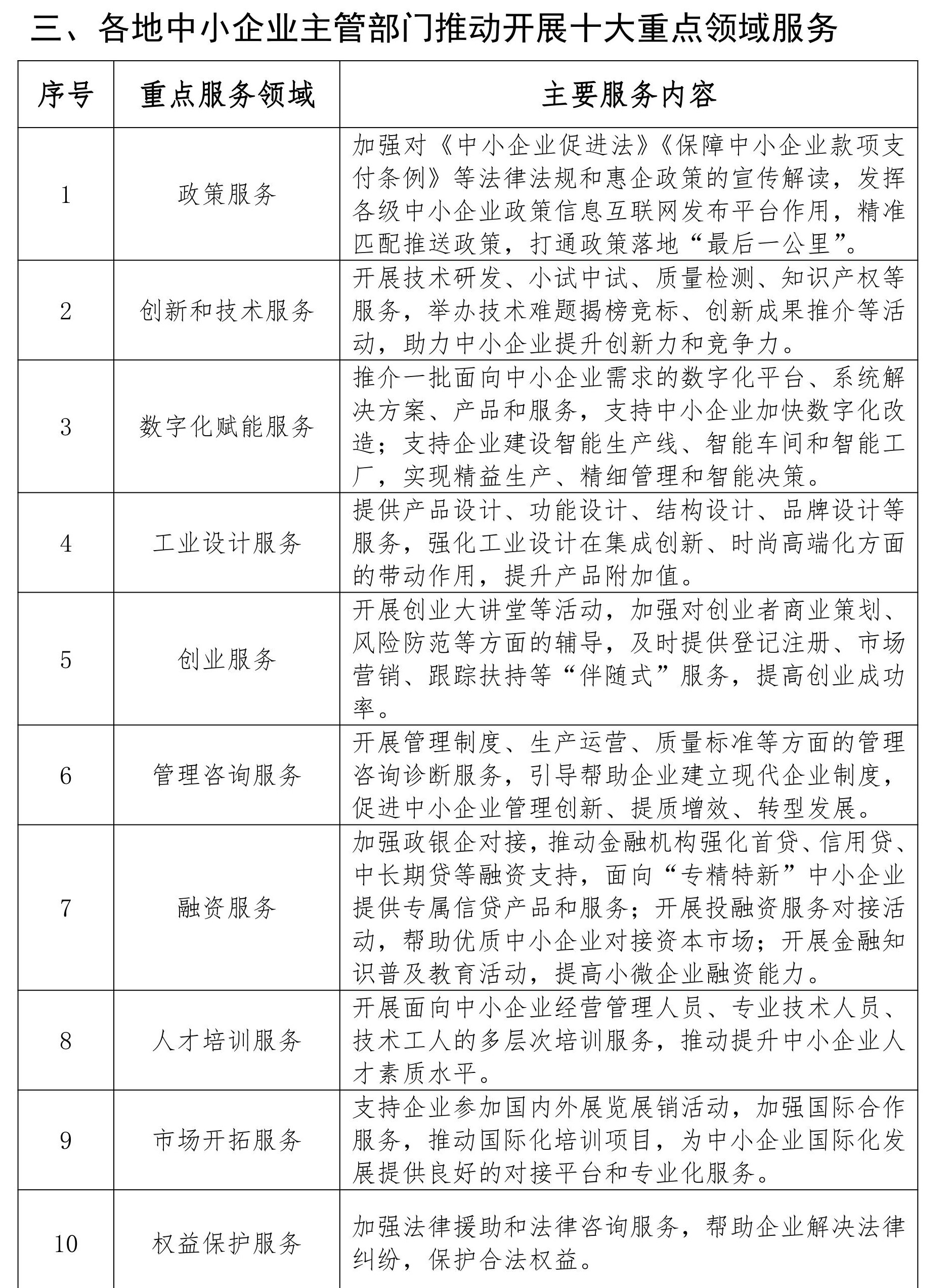
 紧紧围绕中小企业需求,通过“上下联动、示范带动、创新驱动”,重点开展“三个十”服务活动(活动清单见附件1),即工业和信息化部开展十项服务活动,部属单位举办十项品牌活动,各地中小企业主管部门推动服务体系开展十大重点领域服务。

三、工作要求

(一)强化组织领导。各地中小企业主管部门要提高政治站位,把服务月活动作为“我为群众办实事”实践活动的重要内容和践行初心使命的重要行动抓紧推动,充分发挥促进中小企业发展工作领导小组协调机制作用,加强组织领导,结合当地实际制定具体服务活动方案,细化工作措施,明确责任分工,因地制宜开展特色化服务活动,将服务月活动作为解决企业实际困难、提升企业发展质量的重要举措抓好抓实。部属有关单位要认真组织安排,切实开展好品牌服务活动。

  (二)动员各方力量。要充分发挥中小企业公共服务平台网络的骨干架构作用,发挥中小企业公共服务示范平台、小型微型企业创业创新示范基地、各地中小企业服务中心带动引领作用,提升创新创业特色载体的辐射能力,发动志愿服务专家队伍,引导带动广大市场化服务机构为中小企业提供优质服务,务求服务实效,切实提升中小企业获得感,为中小企业健康发展提供有力的服务支撑。
  (三)聚焦重点群体。要围绕提升产业基础能力、产业链现代化水平和抢占未来产业制高点,针对“专精特新”中小企业的特色需求开展专项服务,鼓励面向企业的不同发展阶段,量身定制专属“服务包”,分层培育“专精特新”中小企业和专精特新“小巨人”企业,分类促进企业做专、做精、做大、做强。
  (四)创新服务模式。要积极运用云计算、大数据、5G、人工智能、区块链等新一代信息技术创新服务模式,推动服务供给和需求的精准、高效匹配。通过服务券、创新券、购买服务等方式调动各类服务机构的积极性,推动创新服务方式,提升服务质量和水平,为中小企业提供专业化、高质量的服务产品。
  (五)全面宣传推动。各地中小企业主管部门和有关单位要充分利用电视、报刊、网络、新媒体等多渠道宣传服务活动内容,大力推广典型经验做法,促进提升服务体系服务能力,扩大中小企业知晓面,引导中小企业踊跃参与。

四、其他事项

 2021年7月9日前,请省级中小企业主管部门将中小企业服务月工作总结、服务活动开展情况统计表(见附件2),以及服务典型案例和企业获益典型案例各1例纸质材料及电子版报部(中小企业局)。请部属有关单位将中小企业服务月工作总结报部(中小企业局)。

电子邮箱:cxfwc@miit.gov.cn
附件:1.中小企业服务月“三个十”服务清单
          2.重点服务活动开展情况统计表


 
地址:陕西·西安   邮编:710004    投稿E-mail:scsc504@163.com
版权所有    陕西工业协作配套服务中心有限公司  工信部网站备案编号:陕ICP备19006341号-1     技术支持:旭阳科技