欢迎访问陕西供应链协作信息服务平台,我们将竭诚为您服务!            
您的当前位置:首页 - 政策法规
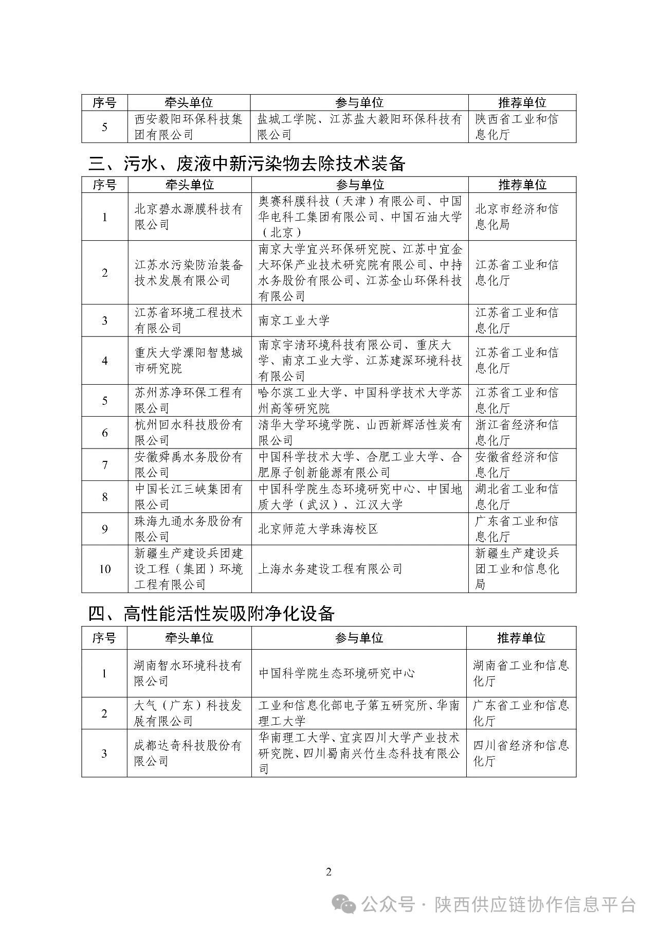
2025年重大环保技术装备创新任务揭榜挂帅入围单位名单公示
发布时间:2026.01.20    新闻来源:陕西供应链协作信息服务平台   浏览次数:

根据《关于组织开展2025年重大环保技术装备创新任务揭榜挂帅工作的通知》(工信厅节函〔2025〕399号)要求,经自愿申报、省级工业和信息化主管部门推荐、专家评审,遴选确定了2025年重大环保技术装备创新任务揭榜挂帅入围单位名单,现予公示。如有异议,请在公示期内将书面意见反馈至工业和信息化部节能与综合利用司。

公示时间:2026年1月19日至1月23日

联系电话:010-68205364,010-68205337(传真)

邮    箱:jsc@miit.gov.cn


 
地址:陕西·西安   邮编:710004    投稿E-mail:scsc504@163.com
版权所有    陕西工业协作配套服务中心有限公司  工信部网站备案编号:陕ICP备19006341号-1     技术支持:旭阳科技